投稿问答最小化  关闭

万维书刊APP下载

数字化背景下智慧城市的治理效应及治理过程研究

2022/6/28 16:39:09  阅读:367 发布者:

来源:《科学学与科学技术管理》2022年5月31日网络首发

作者简介:温雅婷,中国工商银行博士后科研工作站,博士后,研究方向:数字金融、数字化转型、数字经济、服务创新。余江,中国科学院科技战略咨询研究院,研究员,博士生导师,中国科学院大学公共政策与管理学院,教授,研究方向:新兴技术与产业创新政策。洪志生,中国科学院科技战略咨询研究院,副研究员,研究方向:数字创新与转型与新兴产业创新。陈凤,中国科学院大学公共政策与管理学院,博士后,研究方向:技术创新管理与科技政策分析。


图片

摘要:新一代数字技术正深刻影响着城市转型与发展的进程,也为智慧城市治理提出新的模式和范本。数字化背景下如何对智慧城市进行治理是推进国家治理体系和治理能力现代化的重要议题。该研究基于智慧城市治理相关概念及理论基础,立足数字技术变革治理体系这一视角,分别对智慧城市治理效应和治理过程进行分析。首先,研究将智慧城市试点政策作为重要的治理手段,通过双重差分模型(difference-in-difference model, DID)来检验智慧城市的治理效应是否存在。在效应检验的基础上,研究构建包含173份中央政策文本的智慧城市治理政策文本库,通过社会网络分析和扎根理论法,围绕治理行为者和治理行为变迁来分析刻画治理过程。通过研究发现,智慧城市的正向治理效应显著存在,“强治理”对智慧城市发展水平有正向的推动作用;智慧城市治理过程是一个三阶段的动态演化过程,治理行为者整体呈现出多元化和协同性趋势,尤其是从治理结构看,三阶段的共现网络分别呈现出行政指令式、独立离散式和多元均衡式的特征。从治理协同性看,协作广度和协作深度均呈现“U”型特征;治理行为整体凸显“服务平台”和“参与者网络”的核心内涵,变迁过程呈现“倒U型”结构特征。该研究旨在把握智慧城市的治理逻辑和演进规律,为后续的机制性研究提供研究方向和思路。 


关键词:智慧城市治理;治理行为者;治理行为;双重差分模型;


图片

引 言
新兴技术正深刻影响着社会创新和城市治理的变革与发展。党的十八届三中全会提出推进国家治理体系和治理能力现代化将成为全面深化改革的重要抓手,并明确指出当前的社会治理旨在构建以政府为主导,企业和公众积极参与的多元主体共治框架。“十四五”规划进一步指出,加强数字社会、数字政府建设,提升城市服务、社会治理等数字化智能化水平。在此背景下,智慧城市作为连接数字政府与智能社会的纽带,成为通向治理能力和治理体系现代化的重要桥梁。数字化背景下的城市治理成为“十四五”期间推进国家治理体系和治理能力现代化的关键力量,也为智慧城市高质量发展指明了方向。

当前智慧城市发展正处于数字赋能与治理驱动的交汇点。传统的治理方式受到挑战,智慧城市的多样化场景,包括数字政务、智慧交通和智慧医疗等,不断呼唤新治理理念和治理方式(李晓昀等,2021)。数字技术持续驱动治理创新,以电子治理和数字治理为代表的治理理念受到广泛关注(黄建伟等,2019;孟庆国等2015;徐晓林等,2004)。在此过程中,新的数字资源和数字技术不仅赋能,更是能够赋权城市治理中的各参与主体(温雅婷等,2018)。一方面,数字革命改变了用于城市治理的各类社会资源的表现形式和传播机制,治理网络中的参与主体有更多参与表达和行动的方式。另一方面,数字技术为复杂系统中的协同提供有效的工具和手段,进一步推动智慧城市发展过程中多元主体共治的新局面出现。数字技术成为“十四五”期间推进国家治理体系和治理能力现代化的关键力量,也为智慧城市高质量发展指明了方向。

在城市治理的相关研究中,网络治理(Molin et al,2016)、平台治理(肖红军等,2019)、社区治理(Wang,2016)以及公民参与(Renée et al,2010;Cooper et al,2006)等概念逐渐受到关注,这些趋势表明了集体行动、协商合作在城市治理中的表现。在社会创新和公共治理活动中,基于平台等创新载体和治理工具的跨边界协同更多地出现在公共部门、私营部门以及公众之间。在智慧城市发展新阶段,传统的城市管理模式不断受到挑战,治理主体多元化、不同要素子系统之间的协同趋势更加凸显,协同治理成为创新效能实现的关键所在(温雅婷等,2021)。然而,现有的智慧城市治理研究多集中于对其内涵、类型、影响要素等,对于治理过程中的驱动力、治理机制以及治理实现路径的解释力度不够,同时,技术也仅被视为一种重要的工具(张望等,2016)。综上,智慧城市服务发展水平与治理问题的讨论需要充分理解技术要素的社会属性、服务平台等新治理形态的内涵和适用性逻辑以及这种多元主体特征的社会组织形态对数字技术变革的适应,实施科学合理的治理策略。目前,关于数字化背景下智慧城市治理的研究较为匮乏。

本研究从宏观政策维度切入,对智慧城市治理的治理效应和治理过程进行研究。具体来说,本研究首先将试点政策治理方式作为核心解释变量,将智慧城市发展水平作为被解释变量,通过双重差分模型(difference-in-difference model, DID)来检验智慧城市的治理效应是否存在。进一步,在效应检验的基础上,文章围绕试点政策,扩大政策文本检索范围,形成以智慧城市治理相关的综合政策文本库,通过治理行为者和治理行为变迁来分析刻画治理过程。

1 智慧城市治理研究

近年来关于智慧城市的研究从以技术和基础设施为核心逐渐向城市服务和治理视角转变(Yu et al,2019)。智慧城市治理指的是利用技术优势推动智慧城市中利益相关者间高效互动的过程和机制,是一种以公民需求为中心的、技术驱动的、多元主体参与的、多部门协同的城市治理(阿尔伯特·梅耶尔等,2020;刘淑妍等,2019)。智慧城市治理呈现出以下三个特征。一是以人为本的理念更加凸显。智慧城市的治理更加关注人的需求(包括物质、知识和技能等)以及人力成本的投入。以人为本的智慧城市治理应重视人与人之间,人与城市之间的互动关系和模式(Meijer,2016)。Mcfarlane 等(2017)认为智慧城市治理应该与公众的需求紧密结合,使数字手段真正赋能公众并最终提升其生活质量和服务满意度(Neirotti et al,2014)。二是服务创新和价值共创成为核心议题。智慧城市当前的收益来源从产品向服务延伸(李春光等,2015),基于这一视角,学者们探索了智慧城市治理的最终目的、典型框架和组织架构(Lee et al,2014)。也有学者从供给侧和需求侧分别对智慧城市服务进行研究,在供给侧提升城市服务的质量、效率和承载力,引入多元社会资本参与服务供给等(丁煦诗,2018);在需求侧关注以公众需求为核心,提升服务参与感和满意度等(孙宗锋,2018)。三是多元主体互动更加频繁。治理视角认为通过优化治理结构、改善治理模式可加速城市的“智慧化”进程,而多方利益相关者之间的互动、博弈与协作是该进程的核心环节。利益相关者通过参与更广泛的城市活动,包括参与决策制定和监督活动等来促进智慧城市中的公民参与和多元主体治理,这有助于凝聚集体智慧以建立高效的治理机制(Paskaleva,2011)。基于智慧城市治理的特征,为更好地对相关理论进行梳理提炼,本文从治理行为者和治理行为视角展开(余江等,2021),一是“治理行为者”。智慧城市治理参与者的利益诉求往往不同,并且资源和知识也不同(Jessop, 2003)。二是“治理行为”,即“组织和维持试图改变目标行为者的行为,以解决集体问题或实现集体目标”(Ethiraj et al,2004)。

1.1 治理行为者相关研究

智慧城市治理通常被认为是不同的利益相关者基于共识参与决策和服务提供的过程,智慧城市治理的原则是以人为本,其治理过程有赖于跨部门和跨主体的参与(Dangelico et al,2015),这些主体也正是智慧城市的治理行为者。而数字技术的广泛渗透也为多元主体间的互动和对话以及共同参与城市治理提供了重要支撑(Federici et al,2015)。
治理行为者通常指的是治理场域中的一切参与者,他们参与到治理场域“游戏规则”的制定中(埃哈尔・费埃德伯格,2005),智慧城市的治理行为者通常包括政府为代表的公共部门、企业等私营部门以及公众。现阶段的智慧城市治理是一项跨部门、 跨层级、跨区域的系统性工作,是包括政府、企业、公众及其他组织在内的多元主体参与的治理过程(Kapucu,2010)。当前以政府为主导,企业和公众积极参与的多元主体共治框架已成为智慧城市治理的应有之义,李克强总理在 2017 年的《政府工作报告》中提出“探索新型社会治理”的概念也与“多主体参与治理”的理念不谋而合。具体而言,这一概念指的是城市中的社会治理不单是以政府为主体,而是包括公众及其他组织通过协同合作等方式共同参与城市公共管理活动,并形成有助于城市发展的治理模式(杜智涛等,2019)。基于此,多元化主体被鼓励参与城市管理和社会治理中逐渐成为智慧城市的发展趋势(王名等,2014)。从智慧城市的实践来看,多元主体参与不断在社会治理中发挥重要作用,公众参与有助于提升治理透明度和治理效率,如智慧城市建设中的政府和社会资本合作(public-private partnership,PPP)模式(张延强等,2018)、政府数据开放平台等。由此可以看出,构建多元参与的治理行为者网络并对其进行治理是智慧城市发展的必然选择。

1.2 治理行为相关研究

数字化背景下,智慧城市治理的目标由“服务供给”向“价值共创”转变(周瑜,2020),数字技术的自增强性为城市治理提供包容多元主体参与的空间和价值共创的可能性(靳景等,2021)。多元参与主体在不确定的情况下,以“价值共创”为目标,不断适应、学习、作出调整并采取行动来创造价值(Read et al,2009)。在此背景下,多元主体间的各类互动、协调和沟通行为等治理行为呈现出更加包容、开放和协同的特征。智慧城市通过开放式创新(众包、用户实验室、开放数据等),自下而上地完成治理过程(Dimitri et al,2012)。围绕治理行为的协同性特征,PPP 模式和公民参与成为典型的治理工具。
治理行为指的是在治理过程中不同的治理行为者用以解决集体问题或实现共同目标的行为总和(Ethiraj et al,2004),通常围绕治理行为者从治理影响因素、治理目标、治理方式、治理机制等展开。在智慧城市治理过程中,治理行为者逐渐从政府扩展到个人及其他非政府组织等,而治理过程是通过多元主体间互动与协调来实现的(Bevir et al,2010)。具体来说,一是促进治理行为者之间的交互,通过行为者之间的交互实现信息共享和知识生成边缘。治理行为者越容易接入平台和资源,资源整合的机会就越丰富,通过建立新的沟通正式和非正式的机制,使所有治理行为者分享共同愿景的场所并支持价值共创活动(Faraj et al,2011)。二是调整内部流程,治理行为者需要调整其现有的业务流程(或采用新的)以接纳不同的行为者作为治理生态的一部分。三是活动透明度。明确价值共创中的不同角色可以减少受益人对于价值本质的错误预期的可能性(Bowen,1986),数字技术能够有效增强价值共创活动的透明度。同时,与创造价值的治理行为者进行有效的沟通共同创造将是至关重要的,数字基础设施的部署在一定程度上影响智慧城市治理中行为者和资源的交互性。

2 研究设计与研究方法

2.1 数据来源

本研究以政策文本作为研究对象。一方面,智慧城市的治理离不开政府的顶层设计,政府发布的政策是对智慧城市治理的重要工具;另一方面,根据已有研究,政策通常能够很好地对已有实践中的问题进行客观反映并提出行之有效的解决方案,因此从政策视角出发,可以更准确系统地理解智慧城市治理的整体情况(孟凡坤,2020;郭雨晖等,2019)。因此,从政策视角对城市治理问题进行量化研究是合理的选择。
从具体政策类型的研究对象选择来看,以中央政策文本为研究对象对智慧城市治理进行研究,更具有操作性和解释力。一是智慧城市治理在各地的情况差异较大,地方政策更具有针对性以适应本地具体实践,中央出台的试点政策及其他政策内容更具有宏观性和权威性(李智超,2019),同时政策实施过程在地方层面也更具有一致性。二是中央政策文本结构较为统一,有助于提高分析结论的稳健性。三是在中央政策发布过程中,既存在单部门发文,也存在多部门联合发文,这能够充分反映智慧城市相关政策在制定和发布过程中政府部门内部的治理行为特征。

本研究首先根据住建部在 2012 年到 2014 年先后发布的三批智慧城市试点,构建智慧城市试点库,并结合《中国统计年鉴(2010—2017)》、《中国城市统计年鉴(2010—2017)》、《中国城市和产业创新力报告(2009—2016)》、国脉《中国智慧城市发展水平评估报告》和《中国政府网站绩效评估》以及中国经济与社会发展统计数据库等数据进行智慧城市治理效应检验。另一方面,本研究中关于治理过程研究所使用的智慧城市相关政策文本的获取渠道包括北大法律法规库和其他政策文本库。根据已有文献、相关政策及具体实践中对于智慧城市治理的理解可知,其本质上指的是在智慧城市的各个领域,技术手段赋能的城市治理,因此以“智慧城市、互联网+政务、教育信息化、智能交通、智慧社区”为关键词、中央部门为发文单位进行匹配,共搜寻到可用政策文本 223 份,随后对上述政策文本进行人工筛选和剔除,筛选标准为该政策文本是否明确智慧城市的具体领域和实施措施,以体现智慧城市发展和政策工具的一致性(曾盛聪等,2018),通过筛选并剔除重复政策、会议通知、信函、批复函、项目申报通知等不适用的政策文本。截至 2020 年 12 月底,共获取 2012—2020 年间中央可用于分析的有效智慧城市相关政策文本 173 份,并构建小型政策文本库。

2.2 研究方法

本研究对主要研究问题和内容分别采用双重差分模型、社会网络分析和扎根理论法进行研究。关于智慧城市治理效应的检验,本研究采用双重差分模型进行探索。双重差分模型是一种常用于政策效应评估的计量方法,通过比较实验组与对照组在政策实施前后的表现来评估某一政策或者事件的影响效果(Adan et al,2016)。本研究将试点政策视为重要的智慧城市的治理手段,通过对政策效应的评估来测度治理效应。

关于治理过程的分析,本研究主要采用社会网络分析法和扎根理论法,分别对治理行为者和治理行为的特征进行分析。首先,本研究首先通过 UCINET 软件运用社会网络分析法来关注智慧城市治理相关政策发文部门之间的合作关系网络和关系密度,以矩阵和图论来直观描述社会网络中成员之间的关系,最终对治理行为者的特征进行分析(任弢等,2017)。基于对发文部门的量化分析,本研究采用扎根理论对政策文本的内容特征和规律进行分析。具体来说,本研究采用程序化扎根理论法,侧重于对问题的解释性探索,其编码程序遵循开放式编码、主轴编码和选择性编码等步骤,该编码程序旨在确定概念指向,在指向的不断变化过程中达到最终的概念饱和。本研究通过对国家层面智慧城市治理的政策文本的相关领域和主题等进行关键词提取和内容进行编码和分析,通过系统化归纳程序建构分析对象的发展过程和趋势,对不同阶段中央政府的政策注意力变迁趋势进行阐释,最终得到治理行为的核心规律。该部分研究通过 Nvivo 软件辅助实现。

3 智慧城市的治理效应检验

学界关于智慧城市的治理效应研究多侧重于理论方面。智慧城市对区域经济发展(Vanolo,2013)以及城市治理产生重要影响(张小娟等,2017),包括能够有效提升居民的获得感和幸福感(李烨,2019)、提升城市环保水平(石大千等,2018)等。智慧城市建设对城市治理效果的影响通过技术创新、人力资本、城市基础设施建设等要素发挥作用(付平等,2019;赵建军等,2019)。自 2010年起,中央政府和地方政府相继出台大量的智慧城市政策。其中,试点政策成为具有代表性和广泛影响力的关键政策,也是智慧城市治理的重要体现。政策试点(policy pilot)作为政治社会中一种重要的“基础性制度”(the fundamentalinstitution)受到学者们的广泛关注,是研究智慧城市的治理过程和效果的重要切入点(Xu,2011)。

3.1 理论假设和模型设定

秉持“早试点,早治理”的原则,本文将智慧城市的试点政策视为重要的治理手段,因此,本研究将设立试点看作是治理的开始,进一步,试点开始时间的早晚也对城市的治理效果产生重要影响。本文选取智慧城市发展水平作为衡量城市治理效果的指标。基于上述分析,本文提出研究的核心理论假设。

H1:智慧城市治理对城市发展具有显著的正向影响。
国内住建部先后于 2012 年、2013 年和 2014 年分批次设立智慧城市试点,智慧城市的治理存在时间差异,由此也确保本研究具备“准自然实验”的特征。本文通过采用双重差分模型(difference-in-difference,DID)来验证智慧城市的治理效应。截至目前,住建部设立的智慧城市试点涉及 277 个地、县级市,剔除个别试点范围限制在某个区域或某个县的城市。最后,基于本文 180 个地级市研究总体,选取试点库中的 60 个地级市作为研究的“实验组”,其他城市则构成了“控制组”。结合智慧城市试点政策的分阶段进行特征,本文构建了双向固定效应模型进行双重差分分析(袁航等,2018)。首先,设置实验组与控制组的虚拟变量 treat。将试点城市赋值为 1,未试点城市赋值为 0;同时,设置实验组的时间虚拟变量 year,试点城市在设立试点当年及之后年份赋值为 1,设立试点之前赋值为 0,控制组始终赋值为 0。由此生成智慧城市治理的虚拟变量。本文构
建模型如下:
𝑔𝑜𝑣𝑒𝑟𝑛𝑎𝑛𝑐𝑒𝑖,𝑡 = 𝛼0 + 𝛼1𝑑𝑖𝑑𝑖,𝑡 + ∑𝛿𝑥𝑖,𝑡 + 𝐷𝑖 + 𝐷𝑡 + 𝜀𝑖,𝑡

模型中的𝑔𝑜𝑣𝑒𝑟𝑛𝑎𝑛𝑐𝑒𝑖,𝑡为被解释变量,即 i 地区 t 时间的城市治理效果(智慧城市发展水平),𝑑𝑖𝑑𝑖,𝑡为智慧城市试点虚拟变量,是智慧城市治理效应估计系数,也是该模型的关键参数,若𝛼1为正,则表明试点治理能显著增强智慧城市发展水平,即治理效果显著,反之,则有负面影响。𝑥𝑖,𝑡 为多个控制变量,𝐷𝑖为个体固定效应;𝐷𝑡为时间固定效应,𝜀𝑖,𝑡则为随机扰动项。

3.2 变量说明与数据

被解释变量:如何合理测度智慧城市的治理水平是本研究的一个核心问题。已有研究从多个角度解释和评价智慧城市的治理效果,主要包括基础设施建设水平(崔璐等,2018)、绿色发展(杨学军等,2014)、城市创新力(张龙鹏等,2020;袁航等,2020;Caragliu et al,2019)、城市服务和治理水平(陆军等,2020;刘淑妍等,2019)、经济增长(汤旖璆,2020)、产业发展(王敏等,2020)、居民幸福感(唐斯斯等,2020)等。

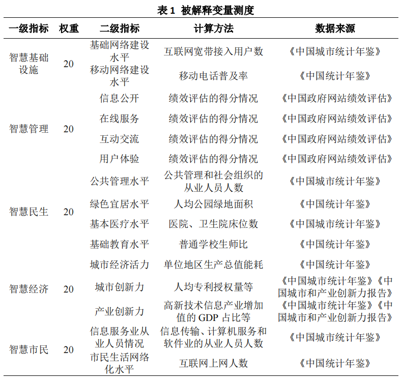
考虑到测度的综合性和权威性,本研究根据国脉研究院和中国社科院信息化研究中心联合发布的《中国智慧城市发展水平评估报告(2011—2017)》中对各智慧城市发展水平的综合打分,构建智慧城市治理效应的评价指标体系,具体包括 5 个一级指标和 15 个二级指标(见表 1)。同时,结合《中国统计年鉴(2010—2017)》、《中国城市统计年鉴(2010—2017)》、《中国城市和产业创新力报告(2009—2016)》、国脉《中国政府网站绩效评估》对缺失数据进行匹配与补充。

图片

核心解释变量:智慧城市的治理水平(试点)。本文的解释变量是智慧城市试点的虚拟变量(did)。根据住建部分批建设试点名单的具体时间,分别对样本进行赋值,样本城市设立试点的当年赋值为 1,否则赋值为 0。控制变量:本文加入一系列控制变量已解决内生性问题并控制其他因素对治理效果的影响,提高模型的整体解释力度。选取的控制变量包括:经济发展水平(pgdp),用人均 GDP 来测度,研究中同时引入人均 GDP 的二次项;人力资本水平(human),用高等学校在校生数占地区年末总人数的比值来测度;传统基础设施水平(infra),采用人均城市实有铺装道路面积来测度;固定资产投资(assets),用地区当年固定资产投资占地区 GDP 的比值来测度;对外开放程度(open),用各城市实际利用外资额与地区 GDP 的比值测度。

本文运用 2009—2016 年国内 180 个地级市的面板数据来考察智慧城市的治理(试点)对智慧城市发展水平(治理效果)的影响。数据来源于《中国城市和产业创新力报告》、《中国城市统计年鉴》以及中国经济与社会发展统计数据库等。相关变量详见表 2。
图片
3.3 实证结果与分析
3.3.1 基准模型检验
本文采用双向固定效应模型,分别对控制变量加入模型前后进行智慧城市的治理效果检验,同时通过增加标准误来提升模型的准确度。表 3 中的第一列是无控制变量下的治理净效应,其估计系数为 3.1974,表明通过设立试点对智慧城市进行治理能显著增强智慧城市发展水平,治理效果显著,初步验证了理论假说。在第二列加入控制变量后的智慧城市的治理净影响系数为 2.5241,充分说明智慧城市通过试点的治理方式能显著影响智慧城市发展水平,成为智慧城市发展的强大动力,进一步有效地验证了理论假说。两次回归结果均在 1%水平下显著,标准误分别为 0.2662462 和 0.48251。

图片

3.3.2 平行趋势检验

使用双重差分模型的前提是实验组和控制组具有相同的变化趋势,即通过平行趋势检验。不同于传统的 DID 模型,该模型的样本数据具有多期时间节点特征,即政策实施时间存在差异。因此,本文对 DID 模型采用事件研究法(eventstudy approach, ESA)进行平行趋势检验,ESA 便于控制协变量的影响且能够清晰得到治理效应在时间维度的动态变化趋势。本研究中对每个个体样本从时间轴上划分为政策实施当期、前期和后期来生成虚拟变量。以这种相对时间尺度下的虚拟变量来衡量治理效果的检验是否符合平行趋势。从检验结果(如图 1)可知,在政策实施前,交互系数并不显著异于 0,表明实验组与控制组间不存在显著差异,平行趋势假设成立。同时,在政策实施之后,系数呈现显著的稳定上升趋势,表明智慧城市的试点政策对治理具有正向效应,且效应随着时间变化逐渐加大。

3.3.3 稳健性检验

为保证研究结果的稳健性,本研究分别采用以下几种方式进行稳健性检验。一是双重差分倾向得分匹配检验。样本数据中的试点城市是分批进行,为检验治理效应的稳健性,本文将多期 DID 简化为一期,选择试点数量最多的 2013 年进行重新估计,最终结果表明治理效应显著。二是数据稳健性检验。为验证数据的稳健性,选择从 2013 年样本城市中删除 6 个城市并再次进行基准模型的回归,回归系数仍高度显著。三是变量可信度检验。为确保被解释变量的可信度,本研究对智慧城市发展水平的指标进行部分调整和替换,如用 3G/4G 用户数代替移动电话普及率来衡量移动网络建设水平,用人均耗电量代替单位地区生产总值能耗来衡量城市经济活力,并重新进行回归,所得结果仍未有明显变化。四是缩尾检验。为防止极端值对结果的影响,本文对连续变量进行 1%水平的缩尾处理并进行重新估计,结果表明治理效应依然显著有效,见图 1。

4 智慧城市的治理过程分析

4.1 智慧城市的治理行为者变迁

考虑到政府在智慧城市演进中发挥的重要作用以及数据的可获得性和参考价值,本研究重点从政策视角分析政府这一主体的治理特征。具体来说,本研究分别从智慧城市的治理规模、治理结构和治理协同性几个维度展开研究,分析治理行为者的变迁规律和特征。

4.1.1 治理规模

中央层面智慧城市政策的年发文量变化趋势如图 2 所示。2012 年至 2020 年间政策的年度总发文量总体呈现上升趋势,之后略降进而趋于平稳,据此可以将治理过程大致分为三个阶段:2012—2014 年为探索期;2015—2017 年为发展期;2018—2020 年为稳定期。从发文主体结构来看,探索期的单部门和多部门参与智慧城市力度较弱;发展期的单主体参与程度的增速远快于多主体;稳定期的单主体呈现下降趋势,多主体呈现上升趋势。


4.1.2 治理结构

本研究通过网络中心度分析来研究治理结构的变化。首先,构建政策发文单位共现网络。图 3 直观地揭示了政策视角下智慧城市治理结构的动态变化。进而,结合发文单位的共现网络图,本研究通过测算网络中各节点的中心度(见表 4)来判断三个阶段中不同部门在整个发文网络中的重要性及贡献度。具体而言:

(1) 探索期(2012—2014 年)。这一时期的整体发文量和发文单位较少,网络结构整体呈现出行政指令式的协作关系。一方面以国务院单独发文为主,为智慧城市提供一系列顶层设计和规划。另一方面,联合发文部门中,住建部、发改委和工信部以及财政部分别成为网络的中心节点,可以看出这一时期以硬件层面的建设为主,同时中央政府提供财政补贴等资金支持。

(2) 发展期(2015—2017 年)。这一时期的整体发文量迅猛攀升,网络结构整体呈现出独立离散式的协作关系。一方面单独发文单位迅速增加,包括文旅部、教育部、环保部、银保监会等,说明智慧城市所覆盖领域的广度提高,发布政策的精准性和针对性加强。另一方面,部门联合发文政策数量占比较低,合作网络比较独立。其中,国务院占据主导地位,除了发改委、工信部等传统的智慧城市相关部门外,中央网信办也成为网络的中心节点,该时期更多关注信息和数据安全。同时国家标准委这一时期也出台较多政策,尤其是与网信办之间的关系更加密切,体现在数据共享等方面的政策制定。

(3) 稳定期(2018—2020 年)。这一时期的整体发文量有所回落并保持稳定态势,网络结构整体呈现出多元均衡式的协作关系。一方面单独发文单位呈现下降趋势,可以说明智慧城市的相关政策内容的交叉性提升。另一方面,联合发文部门网络中,国务院依旧占据主导地位,除了发改委、工信部等部门外,其他子领域的分管部门逐渐成为中心节点(如国家卫生健康),可以看出智慧城市的发展从“百花齐放”到“一枝独秀”,智慧医疗逐渐成为智慧城市的关键领域。


4.1.3 治理协同性

本文通过测算政策发文单位共现网络中的联合发文频次与网络凝聚力指数分析(网络凝聚力指数越接近 1,说明主体间的协调程度越高)来分析治理协同的广度与深度(王刚等,2019)。可以看到,不同阶段的治理协同广度与治理协同深度存在显著差异,表 5 显示了不同时期单独发文及联合发文机构的频次。协同广度分别是 20,17,35;不同时期的协作深度分别为 0. 5762,0.1194,0. 3959。由此可知,探索期的多部门发文的网络凝聚力指数说明部门间协作程度较高,但这类协作多是行政指令式的操作,形成较为松散的协作网络。在该网络中,工信部、发改委与财政部形成“核心三角结构”且三者之间合作强度突出,与国务院共同组成发文主力军。发展期的网络凝聚力指数最低,说明部门间协作程度较低,发文单位呈现去中心化趋势。网络结构逐渐去中心化且整个网络中的协作强度较为平均。稳定期的网络凝聚力指数处于整体平均水平,说明部门间协作程度较高,同时发文单位也呈现去中心化趋势,这一阶段在协作性和去中心化方面达到相对均衡状态。这一时期的参与者倍增且网络主体呈“分散且联系”的状态。


4.2 智慧城市的治理行为变迁

本研究基于政策视角,通过对中央层面智慧城市政策文本库进行编码分析,具体探究治理过程,分析治理行为的关键特征和变迁规律。

4.2.1 治理行为的关键特征

本文采用扎根理论对原政策文本自下而上进行要素归纳以建构理论,分析过程主要包括:在所搜集资料基础上,通过开放式编码、主轴编码和选择性编码逐级提炼以形成最终理论模型。为保障编码过程高效客观,本文借助 NVivo11 软件对案例原始资料进行编码辅助工作,各节点编码一致性达 85%。开放式编码。首先对原始的 173 份政策文本按照发布时间顺序进行编码,最终获得 29 个有效概念和 10 个范畴(详见表 6)。作为扎根理论的第一步,开放式编码通过对原始资料进行界定、比对和提炼以实现概念化和范畴化的过程。



主轴编码。主轴编码是对开放式编码中得到的范畴进行归纳聚类的过程。通过主轴编码挖掘概念间的逻辑关系,可以发现智慧城市构建及演进过程中,多主体特征较为突出,因此最终形成多主体培育、多主体协同以及多主体治理三个主范畴。各主范畴的内涵及所包含的子范畴如表 7 所示。



选择性编码。选择性编码是在审视主范畴间逻辑关系的基础上,识别并提炼出具有高度概括性的核心范畴以形成完整的“故事线”串联各范畴。围绕“智慧城市治理”这一主题,本文得到最终的编码结果,如图 4 所示。


4.2.2 治理行为的变迁规律

在提炼的主范畴基础上,分析智慧城市演进过程中基于时间维度的政策注意力分配的变化情况(见图 5)。从变迁过程来看,整个呈现“倒 U 型”结构特征,各阶段的政策关注点也呈现不同特征。探索期的政策注意力分配较为平均,聚焦于智慧城市的支撑条件相关政策。构建期政策发布总量大幅提升,尤其是服务平台相关政策的占比显著增加。发展期的政策总量略有回落,但参与者网络相关政策比重显著提升。


探索期的政策注意力主要围绕包括技术要素和制度要素在内的支撑条件,尤其是数字化基础设施建设为智慧城市服务构建提供重要的硬件基础支撑条件,以及顶层设计的大量出台为智慧城市提供重要方向性指导意见。同时各类示范工程和试点建设等数字化整体解决方案被大量提出,形成试点效应加速智慧城市形成的进程。详见图 6。构建期政策注意力的主要特征是以服务平台相关政策的发布为核心,一是在前期的数字化整体解决方案提出的基础上,平台建设成为这一阶段的主旋律。二是随着智慧城市的快速发展,海量城市数据量呈爆发式增长,数据成为提升智慧城市的“智慧化”的核心要素,数据整合与数据共享也随之成为该时期政策发布的重要议题。三是 PPP 以及多元融资等方式在这一阶段快速兴起被应用于智慧城市实践中并成为平台构建的重要方式。发展期的政策注意力逐渐从服务平台向参与者网络相关政策转变,这一时期的政策侧重参与者网络的构建与治理,基于大量建设的服务平台的多主体之间的协作更加突出,尤其是公众参与以及多方协作等成为实现智慧城市中价值共创的关键。同时在智慧城市构筑之后,数字化能力和标准化治理相关政策备受关注,这也使得智慧城市更加具备适应性和自生长性。


5 结果与讨论

5.1 智慧城市的治理正效应显著存在

我国智慧城市的发展过程经历了探索期、构建期和发展期,从重建设、重硬件逐步向重治理、重服务转变。2019 年习总书记在党的十九届四中全会中也提出“城市治理是提升国家治理能力和实现治理现代化的必经之路”,智慧城市治理则是社会治理在新型城市空间的重要体现和落脚点(吴建南等,2017)。从政策视角来看,自 2012 年智慧城市试点政策实施开始,入选的地方政府开始积极部署智慧城市并对其进行治理探索,秉持“早试点早治理”的原则,早期的试点城市的治理水平较高且发展程度较快。从具体实践来看,对于智慧城市的治理也已成为普遍共识,各地结合具体情况提出多样化的治理手段,包括引入市场力量、吸纳社会资本参与城市服务的供给,以及鼓励公民作为“用户”,甚至是“服务提供者和监督者”参与城市服务的全流程中以提升服务质量并对服务环节进行有效监督等。本研究将智慧城市试点政策作为重要的治理手段,将智慧城市发展水平作为治理效果的衡量指标,利用双重差分模型对治理效应进行测度,最终得到试点政策的治理手段对智慧城市的发展水平有显著影响。由此可见,围绕城市治理发展智慧城市成为应有之义和必然选择。

5.2 智慧城市的治理行为者呈现多元化和协同性趋势

治理行为者是治理过程中所涉及的参与主体的统称,他们直接作用于治理过程并实现治理目标(Jessop,2003)。智慧城市的治理行为者包括政府、企业、公民及其他非政府组织等,多元化的治理行为者基于其不同的资源优势和能力禀赋参与到城市治理过程中并实现各自利益诉求。智慧城市作为一种政策导向的实践活动,在智慧城市的治理过程中,政府是最早参与也是最为重要的治理行为者。尤其是在智慧城市的发展初期,中央政府通过政策出台对智慧城市进行治理是必然选择。因此,本文基于政策视角,通过构建中央层面政策文本库分析发文主体(中央政府)特征,探究治理行为者特征是符合现实特征和治理逻辑的。

通过研究发现,治理过程是一个三阶段的动态演化过程,分别是探索期(2012—2014 年)、发展期(2015—2017 年)、稳定期(2018— )三个阶段,且在治理过程中显现出治理行为者多元化以及治理行为者之间的协同性不断增加。通过社会网络分析法对智慧城市的治理行为者特征分别从治理规模、治理结构和治理协同性三个维度展开。具体来说,在治理行为者演进维度上:在探索期,治理规模较小,治理结构呈现出行政指令式的协作关系,治理协同性的广度和深度分别为 20 和 0.5762;在发展期,治理规模显著上升,治理结构呈现出独立离散式的协作关系,治理协同性的广度和深度分别为 17 和 0.1194;在稳定期,治理规模较之前略下降并趋于稳定,治理结构呈现出多元均衡式的协作关系,治理协同性的广度和深度分别是 35 和 0.3959。

从治理规模看,从探索期到构建期再到发展期的发文总量不断攀升,其中多部门发文所占比重不断增加,联合发文成为重要趋势。从治理结构看,三个演进阶段的共现网络分别呈现出行政指令式、独立离散式和多元均衡式的特征。从治理协同性看,协作广度和协作深度均呈现“U”型特征。通过对政策视角的发文主体进行分析,可以得出智慧城市的治理行为者存在逐渐多元化特征,同时治理行为者之间的互动不断增加,且该过程呈螺旋上升而非线性态势。

5.3 “服务平台”和“参与者网络”成为智慧城市治理行为的核心内涵

从实践过程来看,智慧城市是“技术”和“制度”的产物,其治理行为也深受技术要素和制度要素的影响。智慧城市是一个由多子系统构成的复杂整体,其治理目标也是以满足和平衡多元利益诉求为主。在治理过程中,平台建设、数据共享、政企合作、公民参与等逐渐成为关键词,由此可以看出平台治理、多元共治是智慧城市的重要治理方式。

本研究通过对构建的政策文本库运用扎根理论进行编码分析,分别从治理行为的关键特征和变迁规律两个维度展开对智慧城市治理行为的分析。首先,研究通过对政策文本进行开放式编码、主轴编码和选择性编码,最终提炼出智慧城市治理行为的关键特征,其中包含三个著范畴和七个对应范畴,分别是支撑条件(技术要素、制度要素)、服务平台(平台建设、数据治理)参与者网络(政企合作、公民参与、多方协同)。进而,本研究结合智慧城市的阶段划分,分析治理行为的变迁规律,研究可知整个变迁过程呈现“倒 U 型”结构特征。探索期的政策注意力分配较为平均,更多聚焦于智慧城市的支撑条件相关政策。构建期发布的政策中服务平台相关政策的占比显著增加。发展期的政策总量略有回落,其中参与者网络相关政策比重显著提升达到 60%左右。

5.4 研究启示

在理论层面,一是从政策视角对城市治理效应进行定量研究,从而为后续的机制性研究提供重要依据。本研究运用双重差分模型的方法,分别选取不同城市作为实验组和对照组,将试点政策作为重要的治理手段来测度治理效应,最终将政策效应测度结果转化为治理效应。二是通过扎根理论方法,分别从治理行为者和治理行为两个维度对治理过程进行具体分析,有助于清晰准确地把握智慧城市的关键特征和治理规律。

在实践层面,本文提出两点重要启示。一是中央政府在智慧城市的演进与发展中发挥着重要作用,政策工具是其发挥治理效用的关键。试点政策作为治理手段对智慧城市的发展水平呈现正向治理效应;从实践过程来看,早期列为试点的城市在构建与服务创新方面有更好的表现。二是智慧城市呈现出治理行为者多元化和治理行为协同性的明显特征,二者在实践过程中相互影响,治理行为者的多样化,势必使得行为者间包括对话、协商等互动过程增加,行为协同成为必然趋势;治理行为协同度的提升有助于吸引更多的多元主体参与到互动过程中。

参考文献:
阿尔伯特·梅耶尔,曼努埃尔·佩德罗,谢嘉婷,等. 2020. 治理智慧城市:智慧城市治理的文献回顾[J]. 治理研究,36(02):90-99.
(Meijer A, Pedro M, Xie J T, Xie J T, et al. 2020. Governing smart cities: A literature review
of smart city governance[J]. Governance Studies,36(02):90-99.)
埃哈尔・费埃德伯格. 2005. 权力与规则:组织行动的动力[M]. 上海:上海人民出版社.
(Friedberg E. 2005. Power and Rules: Motivation for Organizational Action[M]. Shanghai:
Shanghai People's Publishing House.)
崔璐,杨凯瑞. 2018. 智慧城市评价指标体系构建[J]. 统计与决策,34(06):33-38.


如有侵权,请联系本站删除!


  • 万维QQ投稿交流群    招募志愿者

    版权所有 Copyright@2009-2015豫ICP备2021036211号

     纯自助论文投稿平台    E-mail:1121090112@qq.com;eshukan@163.com