投稿问答最小化  关闭

万维书刊APP下载

6所高校牵头!“十四五”第一批“赛马争先”创新平台名单公布

2023/6/14 14:36:44  阅读:116 发布者:

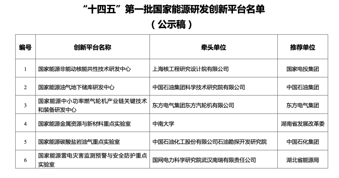
据湖南大学消息,近日,国家能源局公布“十四五”第一批“赛马争先”国家能源研发创新平台名单,第一批共有6所高校牵头的创新平台入选,均为部属“双一流”高校。

640.png

640.png

转自:“学术志”微信公众号

如有侵权,请联系本站删除!


  • 万维QQ投稿交流群    招募志愿者

    版权所有 Copyright@2009-2015豫ICP备2021036211号

     纯自助论文投稿平台    E-mail:1121090112@qq.com;eshukan@163.com