2024/9/6 9:34:18 阅读:335 发布者:
来源:
学生学习的思考过程,是学习真正发生的时刻,为了让学生思维可视化,同时进阶式培养他们的思维,本文介绍了两种思维流程训练法。这两个方法不仅强化了学生的结构化思维能力,还促进了批判性思维、创新能力和问题解决能力的发展,能够有效提升学生面对复杂问题时的自主分析和综合应用能力。
思维流程是让思维可视化的核心练习,是促进思维的工具,是揭示和支撑思维的结构。有序且高效的思维训练流程,能够通过系统化的步骤引导学生主动思考、探索与深化理解。
下文提供了两个思维流程训练方法,分别是“收集—排序—连接—细化(GSCE)”与“联系—拓展—挑战(CEC)”。两者之间形成了上下衔接、相辅相成的关系。
前者为学生提供了扎实的知识基础和初步的思维训练,后者则在此基础上进一步推动学生的思维发展和能力提升。
01
收集—排序—连接—细化:绘制一份概念图
概念图能够揭示学生的非线性思考模式,加深他们对于话题的理解。同时,绘制概念图有助于学生组织思路,弄清各观点之间的联系,巩固思维和理解能力。不过,要想充分发挥概念图的作用,教师必须规范绘制过程并做出积极引导。
经过研究,作者发现“收集—排序—连接—细化”这一思路强调在合理利用概念图图形特征的基础上关注思维步骤的变化,是一种较好的概念图绘制路径。
1.适用的教学内容与教学时间
可利用概念图进行分析的主题或概念有很多,例如,民主、栖息地、有效演示、几何等。某些概念或观点(例如自由、力量和电力)以及过程(例如设计科学实验、制作动画电影或准备辩论)都可以运用该思路进行分析。
一般而言,概念图的运用没有时间限制。教师可在单元伊始要求学生绘制概念图,从而掌握他们对话题的了解程度并引发相应讨论,也可在单元中间提出要求,用以评价学生对已学知识的理解情况。
通常情况下,在单元学习结束后要求学生绘制概念图有助于他们设计构思一篇论文或者回顾已学,为考试做准备。
2.步骤
(1)导入。了解学生对概念图的认知情况:如果学生知之甚少,教师需要解释概念图作为思维可视化的表征;反之,教师只需进行简要介绍并提醒学生按照固定顺序绘制概念图。
(2)收集。即列出与话题相关的单词、观点等。学生可以根据话题需要列出其核心、分支、流程或要求,这一步的目的在于展示学生的初始想法。由于学生能够随时补充看法,因此在进行下一步前只需列出五六条观点即可。
(3)排序。要求学生由主到次进行排序,将核心概念放在概念图的中心位置,围绕中心向外发散。如有需要,教师可以将学生分成小组完成任务。
(4)连接。要求学生将相互关联的概念连接起来,并用连接词说明概念之间的联系,其中相互关联的概念是指高一层级及其次级概念或一前一后两个概念。
(5)细化。要求学生挑选几条核心概念进行详细阐述,分解出子概念。
(6)交流。将学生分成两人或多人一组进行讨论,注意学生对于构建概念图时概念选择、概念关联和排列顺序的讨论。
3.教学建议
“好的开始是成功的一半”,因此成功绘制一幅概念图主要取决于学生的初始观点。教师可以让学生先独自列出观点,然后进行分组讨论,这为“排序”奠定了良好的基础。
此外,学生在“收集”的过程中,可以随时补充新观点。一般而言,教师最好为学生准备大张白纸。如果纸大小适宜,学生能够写出更多观点、更容易连接和细化观点,并且更加重视观点的排列位置。
按照“收集一排序一连接一细化(GSCE)”的思路制作出来的概念图信息丰富,包含学生对话题的了解程度、概念之间的关联性以及独个概念与整个图表的关系。教师应密切注意学生提出的观点以及观点的排列位置,了解学生能否分清主次并找到最重要的观点。
“细化”有利于教师掌握学生对话题的理解程度,同时,教师应考察学生划分概念的能力,检验他们能否发现深层次的联系。如果研究的是学生熟悉的话题,教师可以适当简化GSCE,在单元末尾运用概念图检查学生思维的进步情况。
4.案例
比亚力克学院的教师在英语课上与十二年级学生共读了越战作家蒂姆·奥布莱恩的小说《林中之湖》,聚焦于主人公约翰·韦德的精神创伤。这部小说为学生剖析人物性格提供了深度素材。
在教学时,教师采用“收集—排序—连接—细化(GSCE)”方法,引导学生分析导致韦德精神世界崩溃的原因,而非直接撰写分析文章。
由于首次尝试GSCE教学,教师在开始前帮助学生明确了步骤:先广泛收集因素,再排序重点,连接相关因素,最后细化观点并添加文本细节。学生独立完成后,分组绘制小组概念图,就韦德精神崩溃的根源展开了热烈讨论,并绘制了相关的概念图,如下图所示。
课程尾声,教师布置了以“约翰·韦德——一个怪物还是一个不幸的人”为题的作文,作为第二天课程的准备。后续,在学生的文章中反映了GSCE思路及讨论成果,他们也通过本堂课认识到人的复杂性及经历对个性的影响。
回顾此次教学,教师发现学生更乐于倾听他人观点,并能理性评估后调整自身看法。GSCE不仅帮助学生绘制出结构严谨的概念图,还培养了他们的独立思考和批判性思维能力,向学生的大脑传递适当的信号,指示它排序、连接或探究原因。同时,使教师能够更有效地制订教学计划并洞察学生的思考过程。
02
联系—拓展—挑战:提升思辨与处理信息的能力
在课堂中,尽管通过阅读、观察和倾听,学生的确能够掌握不少知识,但他们只是被动地吸收知识,却不会应用。为帮助教师区分积极聆听和被动聆听,作者探索出一条具有广泛适用性的思路:联系一拓展一挑战(CEC)。
该思路要求学生首先进行阅读、观察或聆听,然后思考新旧观点之间的关联性并寻找思路拓展的方法。它通过引导学生联系新旧知识、进行拓展训练、寻找全新的思考角度或提问策略从而挑战自我,最终提高他们处理信息的能力。
此外,“联系—拓展—挑战”还要求学生通过观察和分析难点,树立问题意识,善于发现核心观点,从而提高自身理解力。
1.适用的教学内容与教学时间
培养学生主动获取和处理信息的能力是“联系一拓展一挑战”的目的之一。学生应该在掌握充分信息的基础上利用这种方法进行综合整理,因此它一般出现在一节课、一段文章或一个单元之后。
由于“联系一拓展一挑战”具有关联性的特点,因而它的适用面较广。教师在选择教学内容时,不妨问问自己:
这一内容和以前学过或已经了解的内容有什么联系?
学生能够分辨新信息吗?学生能够提出问题吗?
2.步骤
(1)导入。学生在听一则故事、读一篇文章、观看一段视频、参观一次展览或参加一次活动之前,教师应该首先提醒他们关注新旧知识的联系,同时鼓励学生改变思考角度,为可能出现的挑战和难题做好心理准备。
(2)联系。活动结束后,要求学生思考这段经历与他们已有想法之间的联系,并记录下来。例如,教师可以提问:“你刚才听到的信息与已有观点有什么联系?”在小组讨论之前,教师应该给予学生充分的时间以便他们进行记录。
(3)拓展。启发学生思考扩展、深化思维的方法,例如,教师可以提问:“你怎样拓展自己的思路,是通过改变思考角度还是进行深层次的思考?”然后,再次要求学生记录下自己的观点。
(4)挑战。鼓励学生挑战自我、提出疑问,例如,教师可以提问:“看到这些观点/信息你有什么疑惑?”
(5)交流。把学生分成几个小组讨论对“联系—拓展—挑战”思路的看法,并且向小组其他成员解释自己的回答或想法。学生可以依次讨论自己对“联系”“拓展”“挑战”的看法,保证每个步骤都能得到应有的重视。在此基础上,教师应收集各个小组对三个步骤的回答并制成表格向全班同学展示,以便学生了解各组的新观点。
3.教学建议
教师在向学生讲解“联系”和“拓展”时,应指出观点和想法的动态性(即它们能够不断发展、深化)以及学习与吸收新知识的关系。根据学生对“联系”“拓展”的回答,教师能够掌握他们对话题的理解程度以及其他同学的观点对他们产生的影响。
接纳多样观点有利于教师发现教学盲点,促进“联系”“拓展”的正面效应。因此,教师可将答案整理成表格,促进生生借鉴与讨论,优选答案作为学习参考,增强知识联结与探索。
此外,教师应提供参考样本指导学生写出最佳答案。教师在了解过个人或小组的回答后,不妨要求学生挑选两至三条最有助于理解话题的答案并解释自己选择的原因。
完成了“联系”和“拓展”这两步后,就进入到了“挑战”的环节。学生可以通过归纳法抓住问题的本质,理解复杂概念,从而挑战自我。这里需强调一点,教师没有义务回答或解释学生提出的所有疑问,大部分答疑解惑的任务应该由学生自行承担。
4.案例
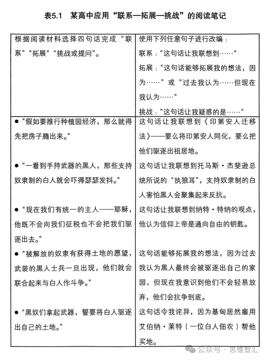
教师首次尝试“联系—拓展—挑战”教学法是在一堂阅读课上,当时学生正研读霍华德·法斯特的《自由之路》,该书描绘了美国内战后重建时期的奴隶基甸追求自由却遭遇挫败的故事。
阅读进程中,教师分发了“联系一拓展一挑战”分析表,鼓励学生深度解读文本。教师观察到,学生们不仅能提出复杂的“联系”,还展现出超越预期的种族与阶级影响的发散思考,这显著提升了他们的表达与理解能力。
为进一步优化学生思维,教师创新性地仅提供句子开头,激发学生的联想与创作,成效显著,学生的答案日益深刻(参见表5.1)。

虽然最初的研究成果颇丰,但是教师认识到学生的回答要想切中要害,就必须首先了解深层联系的含义。因此,教师随后布置了两个任务:研读埃德加·赖斯·巴勒斯的《人猿泰山》;探讨社会达尔文主义。
同时,通过设立“一般联系”与“最佳联系”对比表格,引导学生区分并举例说明。这一过程旨在树立最佳联系的标准,培养学生的分析讨论与自我发现能力(参见表5.2)。

转自教研网微信公众号,仅作学习交流,如有侵权,请联系本站删除!