2023/9/20 10:49:13 阅读:570 发布者:
来源:
论述的思路结构和论证特点
在把握文本语意信息的基础上,我们可以分析文本的论述思路结构和论证的特点。在高考试题中,“行文脉络”重在思路的梳理,“论证思路”重在中心观点论证的过程,“论证结构”重在论证主体的结构特点。论证特点是对论证方法、论证角度、论证结构、论证语言等的综合表述。
一、必备知识——论述思路结构
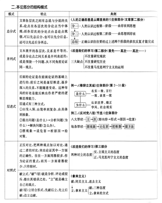
二、本轮部分的结构模式
三、论证分析

2021新高考Ⅰ卷
朱光潜《诗论》摘编
全文共10段,内容梳理概括如下:
1.提出话题,诗画不同质。十八世纪德国学者莱辛的《拉奥孔》是近代诗画理论文献中第一部重要著作。从前人们相信诗画同质,直到莱辛才提出丰富的例证,用动人的雄辩,说明诗画并不同质。
2—3.诗画不同质提出的缘由。据传说,希腊人为了夺回海伦,举兵围攻特洛伊城,十年不下。最后他们佯逃,留着一匹腹内埋伏精兵的大木马在城外,特洛伊人看见木马,把它移到城内。典祭官拉奥孔当时极力劝阻,说留下木马是希腊人的诡计。他这番忠告激怒了偏心于希腊人的天神。当拉奥孔典祭时,河里就爬出两条大蛇,把拉奥孔和他的两个儿子一齐绞死了。
这是罗马诗人维吉尔《伊尼特》第二卷里最有名的一段。十六世纪在罗马发现的拉奥孔雕像似以这段史诗为蓝本。莱辛拿这段诗和雕像互较,发现几个重要的异点。因为要解释这些异点,他才提出诗画异质说。
4—5.异点分析。据史诗,拉奥孔在被捆时放声号叫;在雕像中他的面孔只表现一种轻微的叹息,具有希腊艺术所特有的恬静与肃穆。为什么雕像的作者不表现诗人所描写的号啕呢?希腊人在诗中并不怕表现苦痛,而在造型艺术中却永远避免痛感所产生的面孔筋肉挛曲的丑状。在表现痛感之中,他们仍求形象的完美。
其次,据史诗,那两条长蛇绕腰三圈,绕颈两圈,而在雕像中它们仅绕着两腿。因为作者要从全身筋肉上表现出拉奥孔的苦痛,如果依史诗,筋肉方面所表现的苦痛就看不见了。同理,雕像的作者让拉奥孔父子赤裸着身体,虽然在史诗中拉奥孔穿着典祭官的衣服。(概括:诗可以用放声号叫表现痛苦,雕像只能用筋肉表现痛苦。)
6.得出结论。莱辛推原这不同的理由,作这样一个结论:“图画和诗所用的模仿媒介或符号完全不同,图画用存于空间的形色,诗用存于时间的声音。……全体或部分在空间中相并立的事物叫作‘物体’,物体和它们的看得见的属性是图画的特殊题材。全体或部分在时间上相承续的事物叫作‘动作’,动作是诗的特殊题材。”(概括:画表现物体,诗表现动作。)
7—8.作者的理解。换句话说,画只宜于描写静物,诗只宜于叙述动作。静物各部分在空间中同时并存,这种静物不宜于诗,因为诗的媒介是在时间上相承续的语言。比如说一张桌子,画家只需用寥寥数笔,使人一眼看到就明白它是桌子。如果用语言来描写,你须从某一点说起,说它有多长多宽等等,说了一大篇,读者还不一定马上就明白它是桌子。
诗只宜叙述动作,因为动作在时间上先后相承续,而诗所用的语言声音也是如此。这种动作不宜于画,因为一幅画仅能表现时间上的某一点,而动作却是一条绵延的直线。比如说,“我弯下腰,拾一块石头打狗,狗见着就跑了”,用语言来叙述这事,多么容易,但是如果把这简单的故事画出来,画十幅、二十幅,也不一定使观者一目了然。(概括:静物不适宜诗,诗只宜叙述动作;动作不适宜画,画只能表现时间上的某一点。)
9.进一步推论。但是谈到这里,我们不免有疑问:画绝对不能叙述动作,而诗绝对不能描写静物么?莱辛也谈到这个问题,他说:“图画也可以模仿动作,但是只能间接地用物体模仿动作。……诗也能描绘物体,但是也只能间接地用动作描绘物体。”(概括:画只能间接地用物体模仿动作,诗也只能间接地用动作描绘物体。)
10.作者的理解。换句话说,图画叙述动作时,必化动为静,以一静面表现动作的全过程;诗描写静物时,亦必化静为动,以时间上的承续暗示空间中的绵延。(概括:画,化动为静叙述动作;诗,化静为动描写静物。)
文本的论述思路总述:文章首先提出诗画异质的话题,然后分析话题提出的缘由和得出的结论,接着作者作进一步的解释;其次由质疑提出另一个观点,接着作者作出自己的解释;整体是文章先介绍莱辛的观点,然后再谈自己的理解,纵向展开,逐层深入,用举例和引用等方法阐释莱辛诗画异质的观点。
钱钟书《读<拉奥孔>》摘编
第一段:点出莱辛的主要观点并指出中国古人也谈到过。《拉奥孔》所讲绘画或造型艺术和诗歌或文字艺术在功能上的区别,已成老生常谈了。它的主要论点——绘画宜于表现“物体”或形态,而诗歌宜于表现“动作”或情事,中国古人也浮泛地讲过。然后列举中国古人对诗画关系论述的例子。晋代陆机分划“丹青”和“雅颂”的界限,说:“宣物莫大于言,存形莫善于画。”这里的“物”是“事”的同义字。邵雍有两首诗说得详细些:“史笔善记事,画笔善状物。状物与记事,二者各得一”;“画笔善状物,长于运丹青。丹青入巧思,万物无遁形。诗笔善状物,长于运丹诚。丹诚入秀句,万物无遗情”。
第二段:笔锋一转指出莱辛的论述透彻深细,进一步解释莱辛的观点。但是,莱辛的议论透彻深细得多,他不仅把“事”“情”和“物”“形”分开,还进一步把两者各和时间与空间结合;作为空间艺术的绘画、雕塑只能表现最小限度的时间,所画出、塑出的不可能超过一刹那内的物态和景象,绘画更是这一刹那内景物的一面观。然后再举中国古人的论述来印证莱辛的观点。我联想起唐代的传说:“客有以《按乐图》示王维,维曰:‘此《霓裳》第三叠第一拍也。”客未然,引工按曲,乃信。”宋代沈括《梦溪笔谈》批驳了这个无稽之谈:“此好奇者为之。凡画奏乐,止能画一声。”“止能画一声”五字也帮助我们了解一首唐诗。徐凝《观钓台画困》:“一水寂寥青霭合,两崖崔萃白云残。画人心到啼猿破,欲作三声出树难。”画家挖空心思,终画不出“三声”连续的猿啼,因为他“止能画一声”。徐凝很可以写“欲作悲鸣出树难”,那不过说图画只能绘形而不能“绘声”。他写“三声”,寓意精微,就是莱辛所谓绘画只表达空间里的平列,不表达时间上的后继,所以画家画“一水”加“两崖”的排列易,画“一”而“两”、“两”而“三”的连续“三声”难。(画一声易,画三声难)
文本的论述思路:先点出莱辛的主要观点,然后列举中国古人的论述加以印证;整体上是以中国古人对诗画关系的论述来印证莱辛的观点,主要采用例证法。
高考真题
4. 请简要分析材料一和材料二的论证思路。(4分)
参考答案与评分标准
①材料一围绕莱辛《拉奥孔》提出的“诗画异质”观,从缘由、推论到结论,纵向展开,引述其观点,并结合作者个人的理解,以举例、引证的方法加以阐释;②材料二点出莱辛“诗画异质”的核心观点后,以札记形式列举中国古人关于诗画关系的相关讨论,与莱辛观点形成照应。
评分参考:
每答出一点给2分。意思答对即可。
如有其他答案,只要言之成理,可酌情给分。
分析论述思路结构题的答案规范:
1.体现过程
答题时需要把握文本的大致结构,呈现文本的结构框架。因此,作答时应尽量使用诸如“首先”“其次”“再次”“接着”“紧接着”“接下来”“一方面”“另一方面”等词语。
2.表明关系
答题时需要表明各论证环节之间的关系。比如,“交代了……立论 背景”“确立了……立论前提”“引出后文的议论对象……”“为后文对……的论述做铺垫”“增强了论证……的现实针对性”“使读者对……概念有了初步的认识”等等。
3.交代特点
答题时要交代、点明论证内容的特点。
(1)结构特点:是总分式,还是并列式、递进式、对照式。
(2)使用了什么论证方法。
(3)论证角度,即文本论证中心论点的切入点、论证角度多以名词性短语形式呈现。例如 2021 年新高考Ⅱ卷第4题答案中“从网络行为的‘底线意识’和‘基准意识’两个角度展开论证”,“底线意识”和“基准意识”就是论证角度。
2020新高考Ⅰ卷
葛剑雄《中国历史地理学的发展基础和前景》
5.请简要梳理材料一的行文脉络。(6分)
①首先对历史地理学进行溯源,以古代地理文献引出传统的沿革地理;
②进而将沿革地理与历史地理学对比,指出历史地理学依托现代科学;
③按年代介绍我国历史地理学在现代以来的发展,以及改革开放后取得的巨大成就。
2021新高考Ⅱ卷
肖锋《从底线伦理到担当精神:当代青年的网络文明意识》
4. 请简要分析文章的论证结构。
文本采取了总分式论证结构。首先指出制定和遵守相应的网络规则的必要性;然后亮出观点,引导青年们树立文明的网络行为观,无疑有助于网络行为失范的校正和网络空间的治理,有助于青年一代的健康成长;接着从“底线意识”的角度论述“五不”的内容;再从“基准意识”的角度论述“等效意识”“反身意识”“价值意识”和“契约意识”的具体内容。
转自:“语文习者”微信公众号
如有侵权,请联系本站删除!