什么时候开始准备考研最合适?怎么做时间安排?
2023/8/9 16:07:38 阅读:157 发布者:
来源:
只要你确定了考研的决心,随时都是准备考研复习的时候。最长备考周期是一年,若是不跨专业,且基础较好,最短不能少于四个月!
学习安排最重要的是要明确每个阶段的目标,以及如何达到这个目标,还有如何测试自己是否达到这个目标。
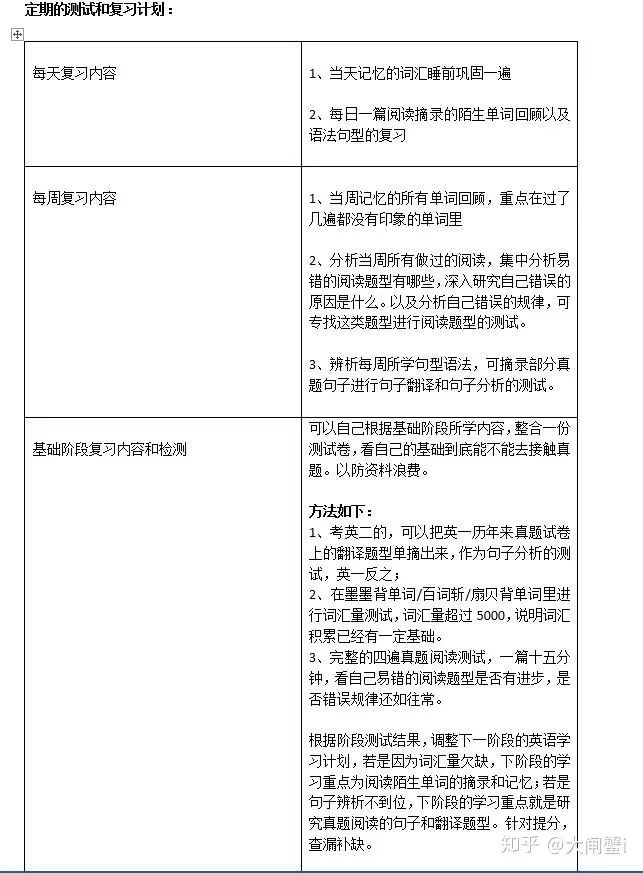
拿英语举例
(具体的安排自己最好结合自己的情况进行适度调整,不要完全拿来自用,要学会精选适合自己的):
前期三个月的阶段目标是:核心单词过两遍,语法辨析集中学习,阅读题感训练
学习资料:恋练有词、句句真研、张剑阅读理解150




3、二轮复习阶段学习安排
做套卷+单词巩固记忆(单词最少要过四遍才会有印象)
注意:做套卷最好掐时进行,除过写作文的半小时,固定两个半小时进行自测检查。试卷做完后,重点解析在对阅读的理解和词汇摘录上,很多人会说真题做的遍数多了,会记住答案,影响最后效果。如果实在无法避免这个问题,可以直接开始反套路分析真题,做到真题阅读没有生词,阅读题目逻辑烂熟于心。
最后要说的是:一定要预留近三年的真题试卷在十二月进行英语测试,预估一下自己的分数,看自己的差距到底在哪里。
总之学习计划的安排必须详细清楚,不能太过笼统,制定的学习任务一眼可以清楚用什么资料,用多长时间,以及怎么完成。只有足够详细,自己实施起来才会更有安全感,进度也会更加平稳。
注:本文来源自知乎@大闸蟹
转自:“新传记忆面包”微信公众号
如有侵权,请联系本站删除!